尊敬的用人单位:
您好!
西北农林科技大学是教育部直属、国家“985工程”和“211工程”重点建设高校,首批入选国家“世界一流大学和一流学科”建设高校,2022年入选国家第二轮“双一流”建设高校,2个学科入选“双一流”建设学科。我校2026届预计毕业生总人数约10366人,其中本科生约5671人、硕士生约3897人、博士生约798人。学校设有研究生院和28个学院(部),涵盖农、理、工、医、经、管、文、法和艺术等学科门类,生源分布在31个省(区、市)。
学校拟于2025年10月18日举办西北农林科技大学2026届毕业生秋季综合类双选会暨“赋能乡村振兴战略”高层次人才专场招聘会,诚邀各单位拨冗参加,广纳贤才!
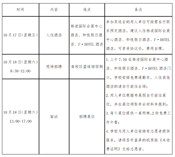
一、会议安排

二、报名方式
1.报名时间:即日起至2025年10月6日。
2.报名流程:
第1步:注册账号。登录“西农就业”官网(https://job.nwafu.edu.cn/),完成注册和报名。注册时须绑定提示的微信服务号,便于接收会务服务信息提醒。已注册单位可直接报名。
第2步:网上报名。微信提醒注册成功后,在校园招聘的“双选会”模块搜索“西北农林科技大学2026届毕业生秋季综合类双选会暨‘赋能乡村振兴战略’高层次人才专场招聘会”进行报名操作,按照系统提示填写相关信息(学校将依据报名系统数据安排招聘、志愿者等相关服务),提交后即完成报名申请。
第3步:来校招聘。报名审核成功后,学校将与报名参会来宾保持联系,落实进校要求,提供来校前事项提醒等服务。参会来宾10月17日自行前往预定酒店办理入住,10月18日在指定展位开展招聘活动,并将签字盖章的纸质版《未收费证明》交给志愿者。
三、其他事项
1.参会来宾交通、住宿费用自理,学校不收取展位费等其他费用。
2.如遇特殊情况等事宜发生变化,就业指导中心将及时更改招聘活动计划并告知参会单位和毕业生,请务必关注西北农林科技大学就业网。
3.因场地和展位数量有限,原则上每家用人单位入校人员不超过2名。报名单位如因特殊原因需要取消展位预订,请至少提前5天告知。无故不参会且未与学校提前沟通联系的用人单位,学校将纳入“不诚信用人单位”名单。
4.参会单位仅可在安排的展位摆放易拉宝等宣传资料,不可影响安全通行,校园内其他区域禁止摆放或张贴任何招聘材料。
5.外校学生可凭学生证、简历入校参会。
四、会务联系
联系电话:029-87082460,029-87082441 迪娜老师 崔老师 艾老师
网站地址:http://job.nwsuaf.edu.cn
导航地址:杨凌区西北农林科技大学南校区田径场
西北农林科技大学
就业指导中心
2025年7月18日
附件:
1.未收费证明
2.西北农林科技大学2026届毕业生生源信息(点击了解详情)
3.来校交通指南
4.学校附近酒店信息参照表

注:请提前预订酒店,报“参加西北农林科技大学双选会”预留房间,可享受协议价,费用自理。